好博(中国)体育
好博(中国)体育
E-mail
OA
首页
走进好博(中国)体育
声誉资质
企业文化
子公司先容
联系好博(中国)体育
好博(中国)体育简介
领武士物
组织架构
生长历程
营业领域
航空领域
航天领域
硬质合金
焦点竞争力
焦点手艺优势
研发团队优势
平台优势
新闻中心
通知通告
公司要闻
子公司动态
企业党建
好博(中国)体育风范
群团运动
党建动态
人力资源
职员招聘
人才理念
人才政策
投资者关系
公司治理
按期报告
公司通告
首页
走进好博(中国)体育
声誉资质
企业文化
子公司先容
联系好博(中国)体育
好博(中国)体育简介
领武士物
组织架构
生长历程
营业领域
航空领域
航天领域
硬质合金
焦点竞争力
焦点手艺优势
研发团队优势
平台优势
新闻中心
通知通告
公司要闻
子公司动态
企业党建
好博(中国)体育风范
群团运动
党建动态
人力资源
职员招聘
人才理念
人才政策
投资者关系
公司治理
按期报告
公司通告
电话相同
0731-88122999
微信咨询
扫一扫添加
官方微信
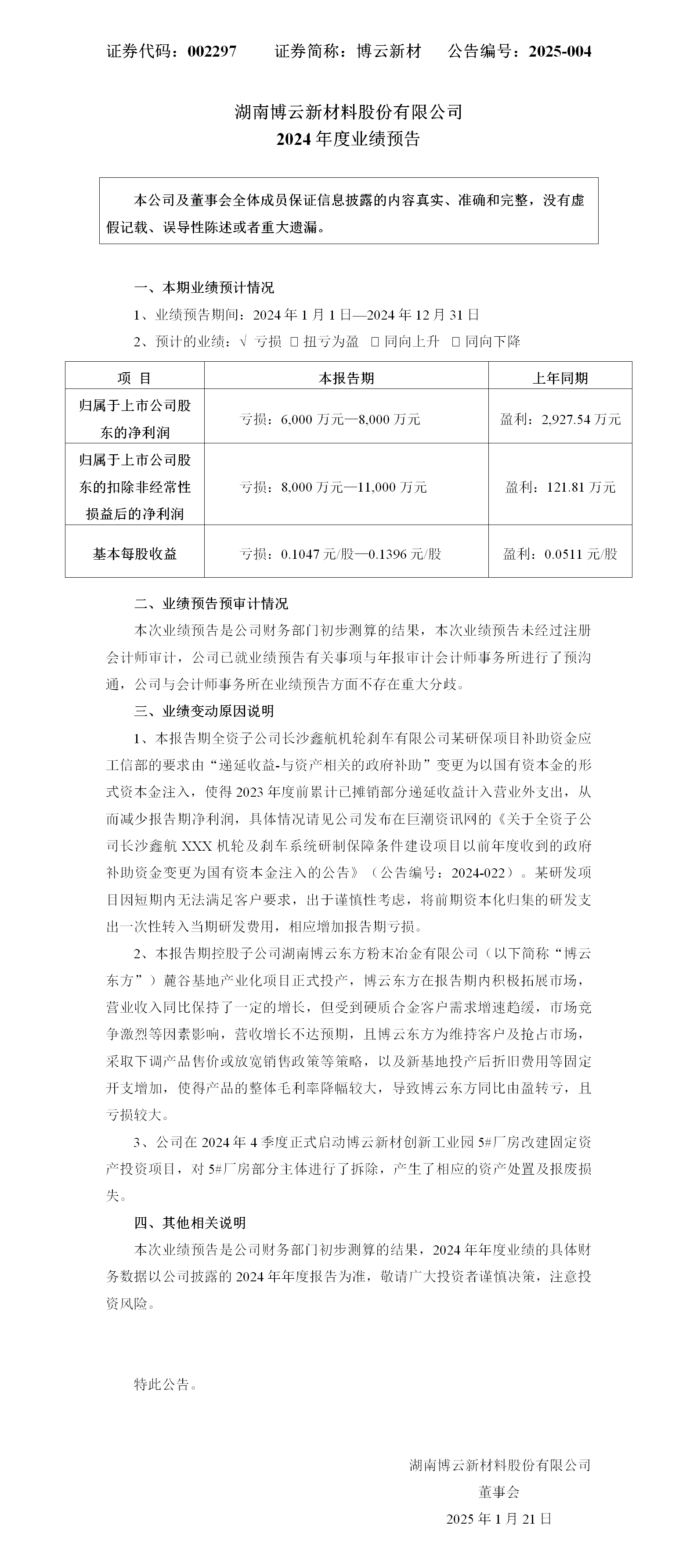
【2025-004】2024年度业绩预告
分类:公司通告
作者:
泉源:
宣布时间:2025-09-17
会见量:245
要害词:
上一个
【2025-005】第七届董事会第十七次聚会决议通告
下一个
【2025-003】关于选举董事长及调解董事会专门委员会成员的通告
相关文件
暂时没有内容信息显示
相关推荐
空客320飞机刹车副
空客320飞机刹车副
MA60刹车副
MA60刹车副
ERJ190 1010319
ERJ190 1010319
首页
走进好博(中国)体育
声誉资质
企业文化
子公司先容
联系好博(中国)体育
好博(中国)体育简介
领武士物
组织架构
生长历程
营业领域
航空领域
航天领域
硬质合金
焦点竞争力
焦点手艺优势
研发团队优势
平台优势
新闻中心
通知通告
公司要闻
子公司动态
企业党建
好博(中国)体育风范
群团运动
党建动态
人力资源
职员招聘
人才理念
人才政策
投资者关系
公司治理
按期报告
公司通告
好博(中国)体育新材公众号
地 址:湖南省长沙市岳麓区雷锋大道346号
Email:hnboyun@hnboyun.com.cn
营业咨询:0731-88122888
投资者热线:0731-85302297
版权所有:好博(中国)体育
备案号:湘ICP备10003446号
好博(中国)体育新材.网址
好博(中国)体育.网址
网站建设:中企动力
【网站地图】
【sitemap】